重庆艺才技师学院(重庆市艺才高级技工学校)2026年招生简章,报名方式
作者: 钟老师来源:招生之家时间:2026-03-19 16:31次
摘要:重庆市艺才高级技工学校(重庆艺才技师学院)是经重庆市人民政府批准设立的全日制重点特色技师学院。学校位于重庆市两江新区,拥有A、B两个校区,A校区位于重庆市两江新区曙光工业园;B校区位于两江新区石马河桂花园路,占地100余亩,现有在册学生6000余人。学校
重庆市艺才高级技工学校(重庆艺才技师学院)是经重庆市人民政府批准设立的全日制重点特色技师学院。学校位于重庆市两江新区,拥有A、B两个校区,A校区位于重庆市两江新区曙光工业园;B校区位于两江新区石马河桂花园路,占地100余亩,现有在册学生6000余人。学校正全力建设新校区,建成后将达到8000人的规模。
学校开设专业20多个,师资力量雄厚,获高级职称、高级工的占全校教师的60%,党员占30%以上,教师中先后获部、市、区、校级荣誉称号的达到全校教师的70%以上。学校与重庆工商大学、重庆文理学院等多所高等院校联合开办成教本科班,学生毕业可升学、就业、创业、参军、出国留学。
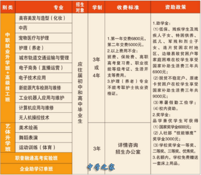
2026年招生专业计划

就业保障
1、学校拥有健全的就业体系、订单培养,确保合格毕业生全部推荐就业。
2、学生毕业后按“双向选择、优生优先安置”的原则,100%保障安置就业,10年免费跟踪就业服务。
3、就业“五不安置”:单位不正规不安置,单位效益不景气不安置,工作岗位不安全不安置,不发达地区单位不安置,不交保险的单位不安置。
4、毕业后经用人单位考核合格正式聘用,综合收入达4000-8000元。
报名办法
即日起到学校现场报名或者联系招办老师线上报名。
入学资料
1、户口薄(主页、户主页、本人页、人口增减页复印在一张A4纸上);
2、本人身份证(正反两面复印在一张A4纸上);
3、贫困生请备好(贫困、低保)复印件一式两份;
4、初中或高中毕业证。
招生对象
应往届初中、高中毕业生。
资助政策
凡报读我校符合条件的学生均可享受国家相关资助政策。
学校开设专业20多个,师资力量雄厚,获高级职称、高级工的占全校教师的60%,党员占30%以上,教师中先后获部、市、区、校级荣誉称号的达到全校教师的70%以上。学校与重庆工商大学、重庆文理学院等多所高等院校联合开办成教本科班,学生毕业可升学、就业、创业、参军、出国留学。
2026年招生专业计划

就业保障
1、学校拥有健全的就业体系、订单培养,确保合格毕业生全部推荐就业。
2、学生毕业后按“双向选择、优生优先安置”的原则,100%保障安置就业,10年免费跟踪就业服务。
3、就业“五不安置”:单位不正规不安置,单位效益不景气不安置,工作岗位不安全不安置,不发达地区单位不安置,不交保险的单位不安置。
4、毕业后经用人单位考核合格正式聘用,综合收入达4000-8000元。
报名办法
即日起到学校现场报名或者联系招办老师线上报名。
入学资料
1、户口薄(主页、户主页、本人页、人口增减页复印在一张A4纸上);
2、本人身份证(正反两面复印在一张A4纸上);
3、贫困生请备好(贫困、低保)复印件一式两份;
4、初中或高中毕业证。
招生对象
应往届初中、高中毕业生。
资助政策
凡报读我校符合条件的学生均可享受国家相关资助政策。
关键词:重庆,艺,才,技师,学院,重庆市,高级,技工学校,
- 相关文章
- 重庆市医药经贸学校2026年招生简章,招生专业介03-19
- 重庆知行卫生学校2026年招生简章,普通高考类,03-19
- 重庆交通技师学院2026年招生简章,招生专业及报03-19
- 2026年重庆市联合高级技工学校招生简章,招生专03-19
- 重庆市聚英技工学校2026年招生简章,报名入学资03-19
- 2026年重庆城市建设技师学院招生简章,招收对象03-19
- 重庆建筑高级技工学校(重庆建筑技师学院)2026年03-19
- 重庆万州技师学院2026年招生简章,招生专业及计03-19
- 重庆机电技师学院(重庆市机电高级技工学校)03-19
- 单招四川邮电面试内容,四川邮电单招面试好不03-18
- 四川单招作文总分多少,四川单招作文题目03-17
- 四川单招公办所有大专,四川单招公办大专202503-17
推荐院校








