2026年重庆市科能高级技工学校招生简章(公办免学费)
作者: 钟老师来源:招生之家时间:2026-03-06 14:42次
摘要:学校创建于1953年,是重庆市人力资源和社会保障局的直属事业单位,是全日制公办学校,拥有重庆市科能高级技工学校、重庆能源工业技师学院两块牌子,是国家级中等职业教育改革发展示范校、国家级高技能人才培训基地,荣获国家技能人才培育突出贡献奖、全国职
学校创建于1953年,是重庆市人力资源和社会保障局的直属事业单位,是全日制公办学校,拥有重庆市科能高级技工学校、重庆能源工业技师学院两块牌子,是国家级中等职业教育改革发展示范校、国家级高技能人才培训基地,荣获“国家技能人才培育突出贡献奖”、“全国职业院校技能大赛十年成就奖”、“文明单位标兵”、国家级首批“一带一路技能培训筑梦基地”、“一带一路国际技能认证服务站”等荣誉。
学校现有沙坪坝、铜梁两个校区,沙坪坝上桥校区占地104亩,建筑面积7.2万平方米,在建铜梁校区500亩,建筑面积约20万平方米,拟于2025年底完工。学校现有在籍学生6851人,教职工261人,教师中具有高级职称60人,具有一体化(双师型)教师比例占比82%以上。学校开设有能源工业类、智能智造类、建筑工程类和现代服务类专业25个,形成了五年制、技师、高级技工、中级技工、短期培训和技能评价相结合的多层次人才培养体系。
学校秉承“把学生当孩子、把校园当家园、把教师当朋友”的理念,学校教职工和毕业生获得全国五一劳动奖章、黄炎培职业教育奖全国杰出教师、领衔国家级技能大师工作室的技能大师、全国技工院校教师职业能力大赛一等奖、国家新型实用专利发明者、重庆市五一劳动奖章、市级名师、市级技术能手等多项荣誉,建成国家级技能大师工作室1个、市级技能大师工作室1个,拥有世界技能大赛中国集训基地1个,重庆市职业技能竞赛集训选拔基地5个。
办学70多年来,学校坚持“服务发展、促进就业、技能立校、质量强校”的办学思路,学制教育与各类培训并举,累计为社会培养输送技术技能人才8万余人。近年来,学校在招生就业、国际合作、技能大赛、人才培养上屡次获得全市第一,正以更高、更快、更强的势头成为全市技工教育改革发展的先行者、领头雁、排头兵。
2026年招生专业及计划:

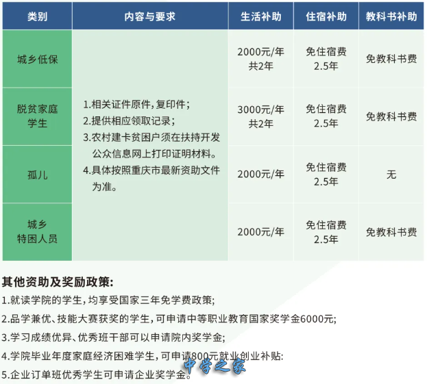
奖学助学政策:

录取方式:
1.凡报考我校学生都需面试合格后,方可办理相关入学手续(本校不招收纹身学生)。
2.开学前准备身份证原件及户口复印件到校办理入学手续。
3.报读五年制专业学生,按重庆市教委相关政策要求录取应届初中毕业生,中考300分以上,提供毕业证原件及区县教委加盖公章的中考成绩单。
4.不招收初中未毕业在籍学生。
5.报名热线:13348832372(钟老师)。
招生范围:
全国各地应、往届初中、高中毕业生。
学校现有沙坪坝、铜梁两个校区,沙坪坝上桥校区占地104亩,建筑面积7.2万平方米,在建铜梁校区500亩,建筑面积约20万平方米,拟于2025年底完工。学校现有在籍学生6851人,教职工261人,教师中具有高级职称60人,具有一体化(双师型)教师比例占比82%以上。学校开设有能源工业类、智能智造类、建筑工程类和现代服务类专业25个,形成了五年制、技师、高级技工、中级技工、短期培训和技能评价相结合的多层次人才培养体系。
学校秉承“把学生当孩子、把校园当家园、把教师当朋友”的理念,学校教职工和毕业生获得全国五一劳动奖章、黄炎培职业教育奖全国杰出教师、领衔国家级技能大师工作室的技能大师、全国技工院校教师职业能力大赛一等奖、国家新型实用专利发明者、重庆市五一劳动奖章、市级名师、市级技术能手等多项荣誉,建成国家级技能大师工作室1个、市级技能大师工作室1个,拥有世界技能大赛中国集训基地1个,重庆市职业技能竞赛集训选拔基地5个。
办学70多年来,学校坚持“服务发展、促进就业、技能立校、质量强校”的办学思路,学制教育与各类培训并举,累计为社会培养输送技术技能人才8万余人。近年来,学校在招生就业、国际合作、技能大赛、人才培养上屡次获得全市第一,正以更高、更快、更强的势头成为全市技工教育改革发展的先行者、领头雁、排头兵。
2026年招生专业及计划:

奖学助学政策:

录取方式:
1.凡报考我校学生都需面试合格后,方可办理相关入学手续(本校不招收纹身学生)。
2.开学前准备身份证原件及户口复印件到校办理入学手续。
3.报读五年制专业学生,按重庆市教委相关政策要求录取应届初中毕业生,中考300分以上,提供毕业证原件及区县教委加盖公章的中考成绩单。
4.不招收初中未毕业在籍学生。
5.报名热线:13348832372(钟老师)。
招生范围:
全国各地应、往届初中、高中毕业生。
关键词:2026年,重庆市,科能,高级,技工学校,招生简章,
- 相关文章
- 2026年重庆能源工业技师学院招生简章(公办免学03-06
- 【全日制公办中职】重庆市农业机械化学校2026年03-06
- 四川单招2026年报名时间表03-06
- 重庆市九龙坡职业教育中心2026年招生简章(全日03-06
- 重庆市工业技师学院2026年招生简章及收费标准03-06
- 遵义市播州区现代科技技工学校2026年招生简章03-06
- 遵义市技工学校2026年招生简章03-06
- 遵义重美技工学校2026年招生简章03-06
- 贵州工业职业技术学院中职部2026年招生简章03-06
- 贵州航天技师学院2026年招生简章03-06
- 2026年重庆机械技师学院招生简章(公办学校)03-03
- 2026年重庆市渝北职业教育中心招生简章(公办免03-03
推荐院校








